Quelle: 1807–1813 Proklamation des Königreiches Westphalen
1807 ‑nach dem Frieden von Tilsit- bestand die Grafschaft Mansfeld aus einem preußisch-magdeburgischen und einem (kur)sächsischen Anteil.
Preußen verlor nach dem Debakel von Jena und Auerstedt den gesamten mansfeldischen Anteil des Herzogtums Magdeburg an das napoleonische Kaiserreich.
Aber auch Sachsen mußte fast vollständig seinen mansfeldischen Anteil an die französischen Sieger der Schlacht abtreten. Davon ausgenommen waren Stadt und Amt Artern sowie die Ämter Bornstedt und Voigtstedt.
Somit war die gesamte Grafschaft Mansfeld an Frankreich und damit an das neu geschaffene und von Napoleon durch Dekret proklamierte Königreich Westphalen gefallen, das im Unterschied zur Landschaft, dem früheren Herzogtum sowie der späteren Provinz mit ‘ph’ geschrieben wird (linkes Bild).
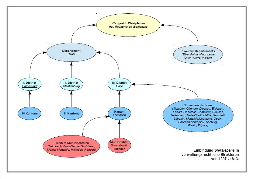
Damit wurde in diesem Königreich logischerweise auch die französische Verwaltungsstruktur eigeführt. Diese gliederte das Königreich in Departements, Distrikte, Kantone und Munizipalitäten (= Gemeinden, Gemeinen, Communen).
In dieser Verwaltungshierarchie gehörte Siersleben nun zum neuen Kanton Leimbach, seinerseits zugehörig dem Departement Saale; er ging im Wesentlichen aus dem ehemaligen magdeburgisch-preußisch-mansfeldischem Amt Leimbach hervor. Außer Siersleben gehörten zum Kanton die Kantonshauptstadt Leimbach sowie die Kommunen Burg-Örner, Siersleben und Thondorf, Groß-Örner mit der Meierei Rödgen und Kloster Mansfeld (rechtes Bild).
Nach der Völkerschlacht bei Leipzig (1813) und im Ergebnis des Wiener Kongresses (1815), fiel das Saale-Departement 1816 wieder als Provinz Sachsen an Preußen zurück.
Siersleben wurde bei dieser Neustrukturierung der Verwaltung in den Regierungsbezirk Merseburg eingegliedert.


